1962 Evinrude Starflite Ii 75 Hp Outboard Wiring Diagram

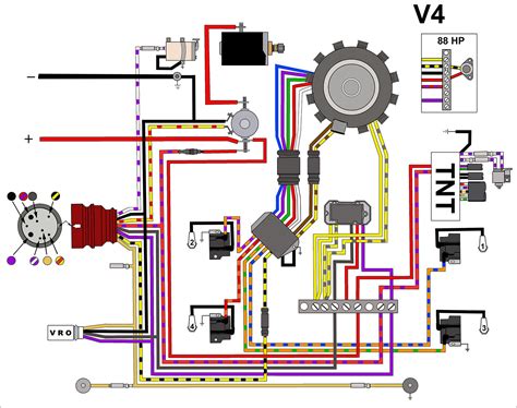
Evinrude Wire Diagram. Evinrude Tilt Trim Wiring Diagrams Wiring Draw And Schematic This diagram provides a clear visual representation of the wiring connections, enabling users to identify each wire and its intended purpose.. This website has Johnson Evinrude and most other brands, but the link below is just to the omc diagrams

Wiring Diagram 2015 40hp Evinrude Etec
Wiring Diagram 2015 40hp Evinrude Etec from diagramweb.net

Symbols indicate different electrical components such as switches, relays, and connectors, while. Hey everyone some one put me onto this web site and i found my diagram

Wiring Diagram 2015 40hp Evinrude Etec

It provides a visual representation of how these components are interconnected and the flow of electrical current. If you have a Johnson or Evinrude outboard this is the repair manual. MODELS 115-200 HP Cable, Hose, and Wire Routing CAUTION To prevent accidental starting while servic- ing, disconnect the battery cables at the battery.

Evinrude Tilt Trim Wiring Diagrams Wiring Draw And Schematic. MODELS 115-200 HP Cable, Hose, and Wire Routing CAUTION To prevent accidental starting while servic- ing, disconnect the battery cables at the battery. OUTBOARD WIRING DIAGRAMS These diagrams are accurate to the best of our knowledge; however, variations can exist, such as between remote control and tiller models..

1979 Evinrude 140 8pin Wiring Diagram Wiring Diagram Pictures. Evinrude ® ®E-TEC Engine Wiring Code Chart 007073 Includes photos, electrical info, wiring diagrams, tune up instructions, fuel system info, lower units, specs, repairs troubleshooting, controls, tilt.